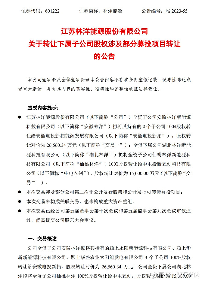
国电投:收购林洋390MW光伏项目!
10月26日,林洋能源发布公告,公示了两个电站交易:
交易一:公司全资子公司安徽林洋拟将其持有的3个子公司(颍上永阳新能源科技有限公司、颍上华新新能源科技有限公司、颍上华盛农业太阳能发电有限公司)100%股权转让给安徽电投新拓能源发展有限公司,股权转让对价为2.66亿元。
交易二:公司全资子公司湖北林洋新能源科技有限公司拟将全资子公司仙桃林洋新能源科技有限公司100%股权转让给中电投新农创科技有限公司,股权转让对价为 1.5亿元元
交易一的三个公司持有90MW已经并网光伏电站;交易二的公司涉及300MW光伏项目,60MW/120MWh储能项目,但尚未全部完工;具体如下表所示。

安徽电投新拓能源发展有限公司、中电投新农创科技有限公司均为国电投集团的下属公司。
公告原文节选




