福建5.3GW市场化光伏项目优选公示:国家能源集团、中核、浙能等领衔
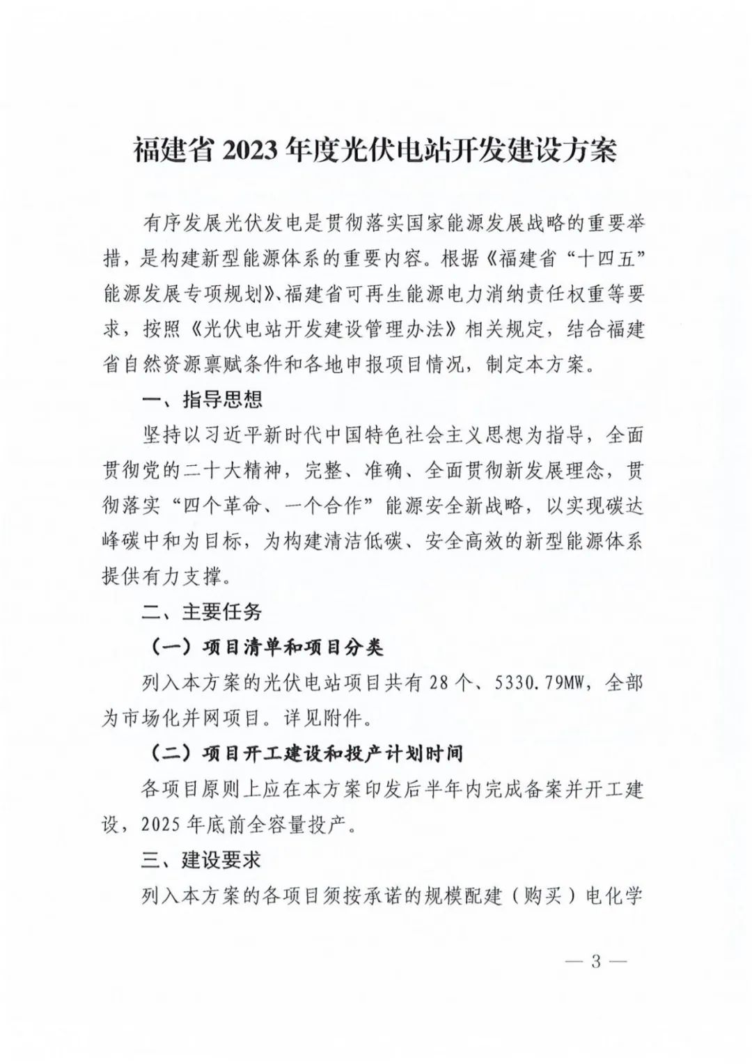
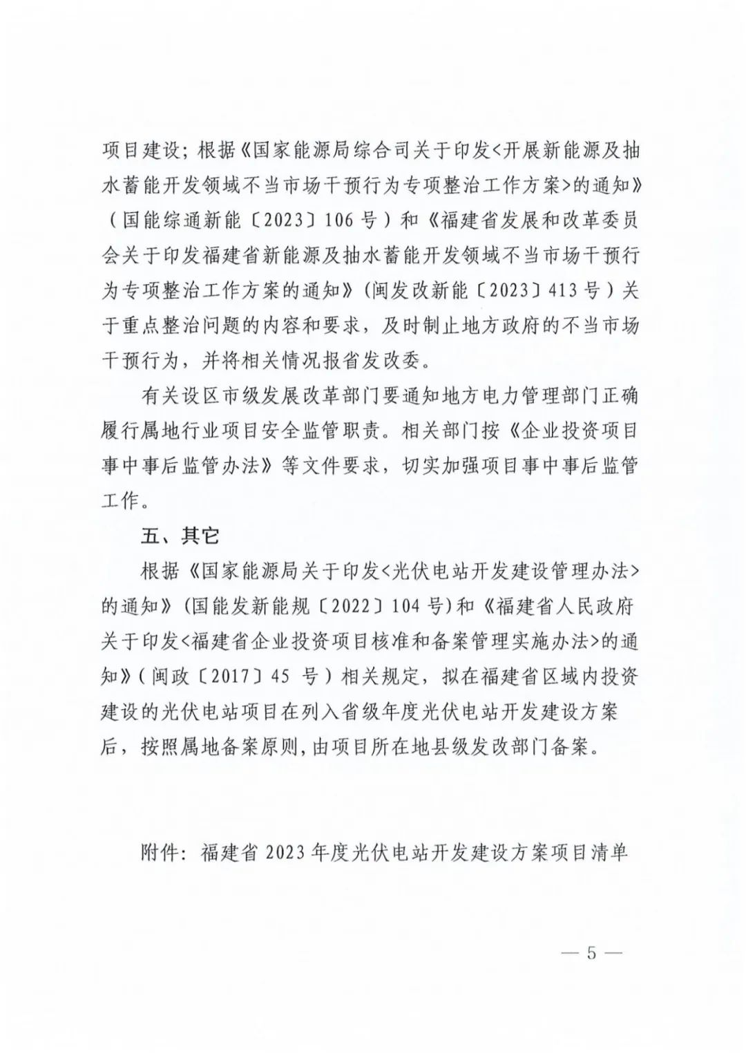
11月13日,福建省发改委印发《2023年度光伏电站开发建设方案》的通知,列入该方案的光伏电站项目共有28个、5330.79MW,全部为市场化并网项目,项目类型为渔光互补、海上光伏、滩涂光伏三大类。 方案要求,各项目原则上应在本方案印发后半年内完成备案并开工建设,2025年底前全容量投产。 列入本方案的各项目须按承诺的规模配建(购买)电化学储能设施,储能设施与光伏电站项目工期匹配、规模匹配、同步建成、同步并网。 追溯业主单位,国家能源集团所获规模最多超1GW,其次为中核、浙能、华电等央国企,规模均达500MW级,民营企业则由晶科电力领衔。 详情如下:





