重点支持储能构网型技术示范等!福建组织开展可再生能源发展试点示范项目申报!
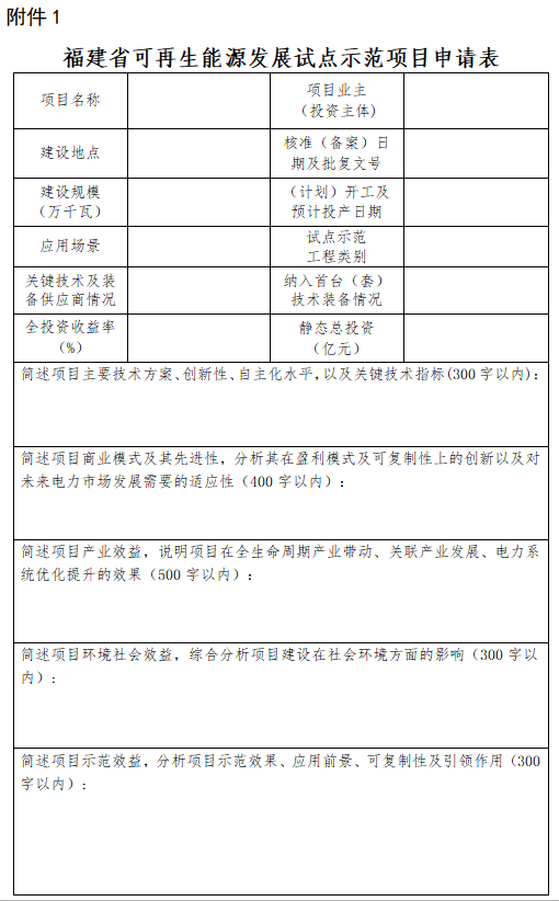
北极星储能网获悉,11月30日,福建发改委乙方《关于组织开展可再生能源发展试点示范项目申报的通知》。其中重点支持范围包括新能源加储能构网型技术示范。主要支持在偏远海岛或深远海开展构网型风电、构网型光伏发电、构网型储能、新能源低频组网送出等技术研发与工程示范,显著提高新能源接入弱电网的电压、频率等稳定支撑能力,大幅提升风电光伏大基地项目输电通道的安全稳定送电能力。 海上能源岛示范。主要支持结合海上风电开发建设,融合区域储能、制氢、海水淡化、海洋养殖等发展需求,探索推进具有海上能源资源供给转换枢纽特征的海上能源岛建设,建设包括但不限于海上风电、海上光伏、海洋能、制氢(氨、甲醇)、储能等多种能源资源转换利用一体化设施。海上风电制氢、海水淡化、海洋牧场等海洋综合立体开发利用示范类型不少于2种。 此外还有村镇新能源微能网示范。主要支持在有条件的区域结合当地资源及用能特点,综合利用新能源和各类能源新技术,以村镇为单元,构建以光、生物质为主,其他清洁能源为辅,高度自给的新能源微能网,提升乡村用能清洁化、电气化水平,支撑生态宜居美丽乡村建设。 福建省发展和改革委员会关于组织开展可再生能源发展试点示范项目申报的通知 各设区市发改委、平潭综合实验区经济发展局: 为深入贯彻落实党的二十大精神,以示范工程推动可再生能源大规模、高比例、市场化、高质量发展,加快培育可再生能源新技术、新模式、新业态,助力建设新型能源体系,根据《国家能源局关于组织开展可再生能源发展试点示范的通知》(国能发新能〔2023〕66号)相关要求,我委决定组织开展项目申报工作,有关事项通知如下: 一、主要目标 到2025年,组织实施一批技术先进、经济效益合理、具有较好推广应用前景的试点示范项目,推动形成一系列相对成熟完善的支持政策、技术标准、商业模式等,有力促进可再生能源新技术、新模式、新业态发展。 二、试点示范工程内容 综合我省新能源和可再生能源资源禀赋条件、发展重点、研发水平、装备制造能力等情况,经研究,重点支持范围如下: (一)技术创新类 1.深远海风电技术示范。主要支持大容量风电机组由近(海)及远(海)应用,重点探索新型漂浮式基础、±500千伏及以上电压等级柔性直流输电、单机15兆瓦及以上大容量风电机组等技术应用,并推动海上风电运维数字化、智能化发展。 2.新型高效光伏电池技术示范。主要支持异质结等高效光伏电池、钙钛矿及叠层太阳能电池、新型柔性太阳能电池及组件等新型、先进、高效光伏电池技术应用,以规模化促进前沿技术和装备进入应用市场,持续推进光伏发电技术进步、产业升级。单个示范项目装机规模不小于5万千瓦。 3.海洋能发电技术示范。主要支持具有一定工作基础、资源条件好的地方开展潮流能发电以及海水抽水蓄能示范,推进兆瓦级潮流能发电机组和海水抽水蓄能机组应用,开展潮流能独立供电示范应用。探索推进波浪能发电示范工程建设,推动多种形式的波浪能发电装置应用。开展海岛可再生能源多能互补示范,探索海洋能在海岛多能互补电力系统的推广应用。 4.新能源加储能构网型技术示范。主要支持在偏远海岛或深远海开展构网型风电、构网型光伏发电、构网型储能、新能源低频组网送出等技术研发与工程示范,显著提高新能源接入弱电网的电压、频率等稳定支撑能力,大幅提升风电光伏大基地项目输电通道的安全稳定送电能力。 (二)开发建设类 5.深远海海上风电平价示范。主要支持“十四五”期间规划开发的海上风电项目,融合深远海风电技术示范,通过规模开发、设计优化、产业协同等措施,推动深远海海域海上风电项目降低工程造价、经济性提升和实现无补贴平价上网。深远海海上风电平价示范项目单体规模不低于100万千瓦。 6.海上光伏试点。主要支持在太阳能资源和建设条件好的电厂温排水区以及盐田等已开发建设海域,试点推动海上光伏项目建设,通过设计、施工、运维全生命周期优化以及产业协同等措施,推动项目技术水平和经济性提升,融合相关行业发展需求,探索海域复用互利示范,形成可复制、可推广的海上光伏开发模式,重点分析评估海上光伏方阵、桩基对海洋资源生态环境影响,关注生态修复措施成效。 7.海上能源岛示范。主要支持结合海上风电开发建设,融合区域储能、制氢、海水淡化、海洋养殖等发展需求,探索推进具有海上能源资源供给转换枢纽特征的海上能源岛建设,建设包括但不限于海上风电、海上光伏、海洋能、制氢(氨、甲醇)、储能等多种能源资源转换利用一体化设施。海上风电制氢、海水淡化、海洋牧场等海洋综合立体开发利用示范类型不少于2种。 8.海上风电与海洋油气田深度融合发展示范。主要支持石油公司在海上油气生产平台周边10公里海域内建设海上风电场,探索推进海上风电和海洋油气协同开发、就近接入、绿电替代、联合运维等融合发展方案,形成海上风电与油气田区域电力系统互补供电模式。 9.生物天然气产业化示范。主要支持畜禽养殖集中区等有机废弃物丰富、禽畜粪污处理紧迫、用气需求量大的区域,因地制宜建设年产千万立方米级的生物天然气示范工程,带动农村有机废弃物处理、有机肥生产和消费、清洁燃气利用的循环产业体系建立。 (三)高比例应用类 10.发供用高比例新能源示范。主要支持园区、企业、公共建筑业主等用能主体,利用新能源直供电、新能源氢储耦合、柔性负荷等技术,探索建设以新能源为主的多能互补、源荷互动的综合能源系统,通过开发利用模式创新,推动新能源开发、输送与终端消费的一体化融合,打造发供用高比例新能源示范,实现新能源电力消费占比达到70%以上。 11.绿色能源示范园(区)。主要支持绿色低碳产业聚集、工业节能降碳基础好、能源消耗计量工作扎实的工业园区,因地制宜开发利用光、生物质、地热能等可再生能源,开展可再生能源消费替代行动,使得区域内新增能源消费100%由可再生能源满足。优先选择国际合作生态园、国家经济开发区、省级产业园区等示范带动作用显著的园区。 12.村镇新能源微能网示范。主要支持在有条件的区域结合当地资源及用能特点,综合利用新能源和各类能源新技术,以村镇为单元,构建以光、生物质为主,其他清洁能源为辅,高度自给的新能源微能网,提升乡村用能清洁化、电气化水平,支撑生态宜居美丽乡村建设。 三、相关工作要求 (一)技术先进,经济合理。试点示范项目应具备技术先进性,所采用的技术路线、工程装备应达到业内先进水平,鼓励采用自主知识产权的原创技术;工程投资及收益合理,经济评价可行,鼓励探索创新性商业模式。支持依托示范项目,组织制定一批行业标准,强化标准实施应用。 (二)适应性强,综合效益好。试点示范项目应能适应未来电力市场发展需要,符合“双碳”发展方向及新型电力系统建设需要;能带动产业升级发展,引导相关产业项目落地建设,同时具有良好的环境效益和社会效益。 (三)效果显著,可推广性强。试点示范项目应具有突出的设计理念、创新成果、示范效果,重点体现在提升可再生能源利用技术、促进可再生能源高效利用、提高可再生能源利用经济性等方面同时,具有较强的可复制性和推广应用潜力。 (四)基础要素完备,按时开工。申报试点示范项目前期工作充分,投资主体、项目开发权、消纳条件、实施方案等均已基本落实,示范项目原则上在“十四五”期间开工建设,并持续推进项目建成投产。 四、积极组织项目申报 请你们按本通知要求,做好辖区内相关项目的申报组织、初步审核和推荐工作,于2023年12月底前将相关项目的申请表和实施方案报我委。12个试点示范工程类别中你们每类项目的申报数量不超过2个。 你们应告知相关企业(单位)审慎开展项目申报工作,列入我省试点示范项目清单后,应依法依规办理各项建设手续并尽快开工建设。项目在2025年前仍未正式开工建设的,将自动失去试点示范资格。 联系人:张直东,联系电话:0591-87063448/3851(传真) 附件:1.福建省可再生能源发展试点示范项目申请表 2.XX可再生能源发展试点示范项目实施方案(参考大纲) 福建省发展和改革委员会 2023年11月29日 (此件主动公开) 附件2 XX可再生能源发展试点示范项目 实施方案(参考大纲) 一、项目基本情况 (一)项目概述 简述项目建设目标、规模、内容及背景。 (二)项目投资方 项目业主各投资方、主营业务及成立年限,可再生能源项目建设运行经验、可再生能源相关创新投入与标准化工作业绩以及资质等。 (三)建设进度规划 项目建设(计划)开工时间、预计投产日期、分年度工作安排等。 (四)项目预期收益 说明项目总投资规模,投资回收期、内部收益率等情况,以及投产首年及达产年预期运行成本收益情况。 二、项目示范意义 从商业模式、产业带动、电力市场、技术推进等角度分别简述项目创新成果,及其推广应用前景;示范项目除技术先进性外,应着重分析对产业升级、规模化发展的预期效果,以及对标准体系创新、政策机制创新的潜在引领作用。 三、项目方案 (一)技术方案 说明项目所采用的主要技术路线、工程装备的先进性水平、自主化水平以及关键技术指标。通过与国内外同类技术装备关键指标对比分析,说明技术产品与系统集成创新情况。 说明项目采用自主知识产权原创技术情况及知识产权归属状况。 (二)商业模式 说明项目的商业模式设想,着重分析其在盈利模式及可复制性上的创新,项目的商业模式应可适应未来电力市场发展需要,符合“双碳”发展方向及新型能源体系建设需要。 四、产业效益 (一)全生命周期产业带动 说明项目所采用技术路线、工程装备对于项目全生命周期产业引领带动作用,包括对于产业产值提升、产业创新发展、产业招商引资等方面的作用。 初步测算项目对于产业链产值的提升作用,对于产业链的发展促进作用,对于引进行业优秀企业项目的投资带动作用,对于央地产业合作的推动作用等。 (二)关联产业发展 说明项目建设对于关联产业的带动和促进作用,关联产业包括项目衍生产业、能源综合利用产业、生产服务产业、产业园建设、科研教育平台建设等方面,初步测算各关联产业的规模以及效益,分析项目建设对于当地关联产业发展的推动能力。 (三)电力系统优化提升 说明项目对于电力系统的优化提升作用,分析项目在促进可再生能源高效利用、支撑电力系统运行、保障用能安全、提升电力市场对高比例新能源的适应性等方面发挥的作用。 五、环境社会效益 (一)环境效益 分析项目建设对环境质量改善、能源消耗降低、污染物减排(含碳减排)等方面产生的有利效益和对项目建设区域内水土流失、生物多样性、环境生态功能等方面产生的不利影响。综合评价项目建设对促进自然生态发展方面的效果及影响。 (二)社会效益 分析评价项目建设的社会效益,包括带动地方建设、促进民生事业发展、促进地方人才培养等方面。如带动地方规划发展、基础设施建设推动、区域品牌效应提升;促进地方经济发展、就业带动、保障能源安全;引入技术、资源、人才,为区域发展及人才培育提供平台和机会等。 六、前期工作开展情况 项目前期工作进展情况,如技术研发验证、工程建设、本企业项目投资决策情况,以及获得自然资源、环保、电力等部门(单位)审批情况。 七、存在的问题及困难 分析项目在推进建设方面存在的问题及困难。 八、附录 已获得自然资源、环保、电力等部门(单位)审批情况的证明材料,以及有必要提交的其他支撑性材料。
